生物医药丨一览中国生物医药相关政策,看行业未来发展趋势
发布日期:2023-4-27 17:46:07 浏览次数:
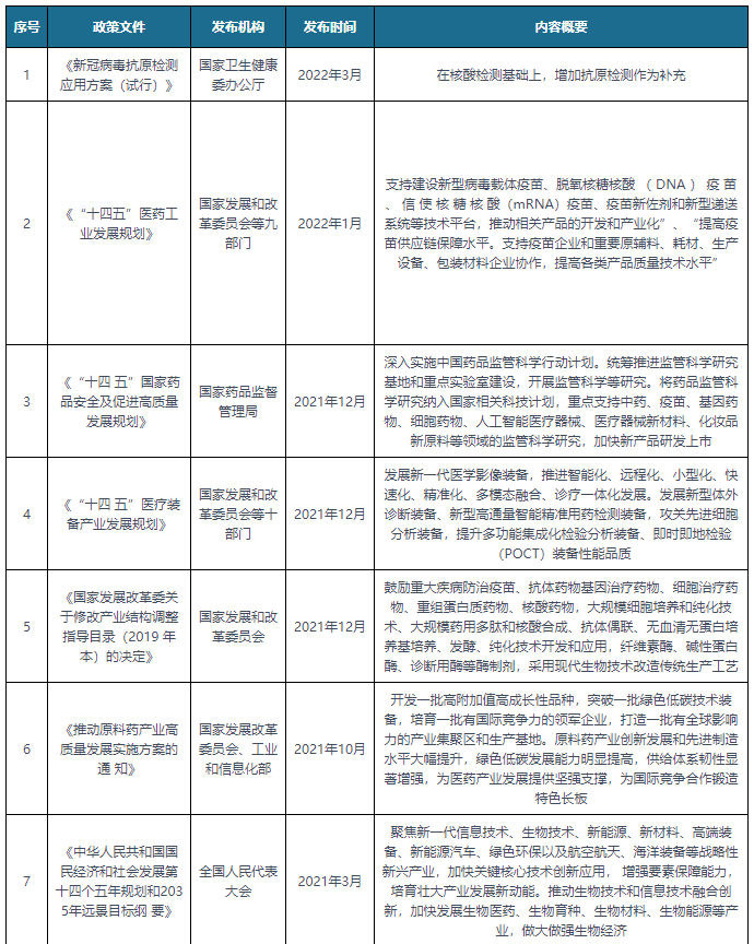
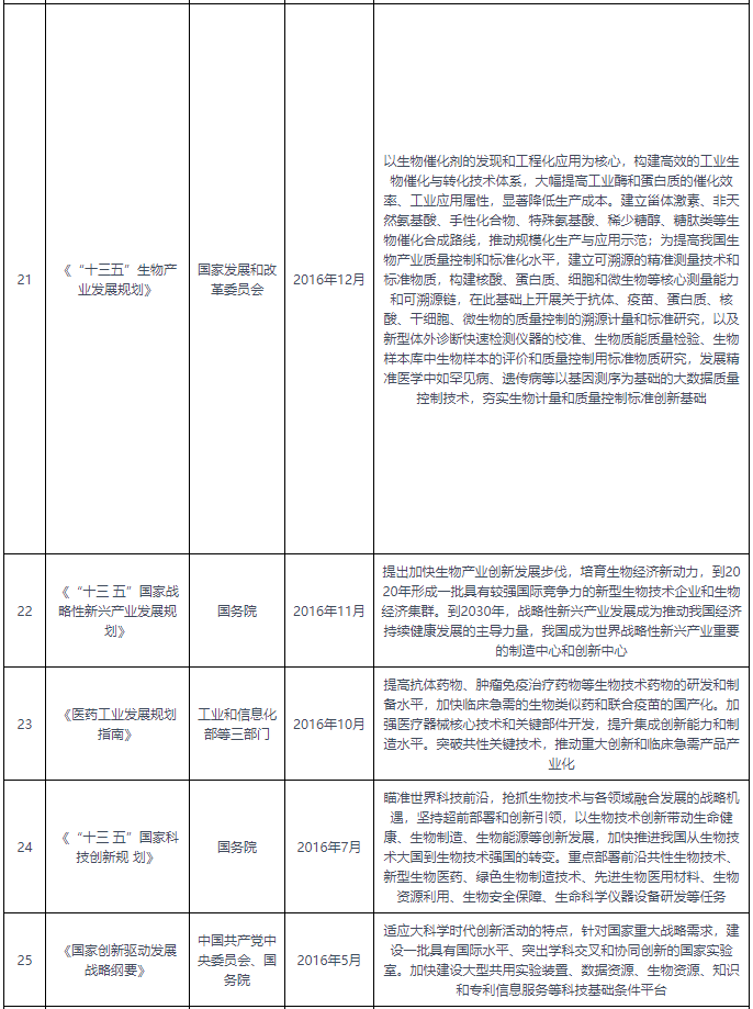
近年来,生物医药行业受到各级政府的高度重视和国家产业政策的重点支持。国家陆续出台了多项法律法规及政策,规范行业标准,鼓励生物医药行业发展与创新,为生物医药行业的发展提供了明确、广阔的市场前景,为企业提供了良好的生产经营环境。下面一起来看看生物医药行业主要的法律法规及政策吧!
生物医药是我国医药体系的重要分支。“八五”计划(1991-1995年)至“十五”计划(2001-2005年)时期,国家层面经历了“发展、重点攻克、战略布局”生物医药行业的过程。“八五”规划中,国家提出发展疗效好的抗肿瘤和抗病毒生物技术,在这期间生物医药行业处于摸索阶段。 “十五”规划,国家提出重点攻克生物医药相关技术,将生物医药放到重要位置。“十三五”开始,国家将生物医药行业的发展提升到战略地位,另根据《“十四五”规划和2035年远景目标纲要》,国家提出强化战略科技力量,这其中包含生物医药行业的基因和生物技术。
从2012年7月到2021年6月,我国相关部门制定了一系列支持生物制药行业的法律法规,对行业进行规范。
近年来,为推动生物医药行业的发展,国家颁布了多项产业政策以支持和鼓励生物医药企业进行基础科学研究和研发创新,并对我国医药生物行业的未来发展规划提供了指导方向,将在较长时期内对行业发展起到促进作用。





近年来,随着相关政策法规体系的构建和完善,医疗器械领域治理与规范将进一步提升,各项改革措施落地也将更加有力,国家获批二类、三类器械数量整体处于上升状态。预计未来医疗器械领域将迸发出新的机会点。
过去十年多来,医药相关政策密集调整,从医药卫生体制改革到药品审评审批制度改革,从鼓励创新到各环节的强监管,对行业发展生态、市场竞争格局、企业发展模式都产生了很大影响。“十四五”时期,我国医药产业国际化发展面临新的形势,受各种因素影响,全球医药创新链、产业链、供应链正在重塑。从不断颁布的相关鼓励政策可以看到,中国的生物医药行业,正朝着高质量、高创新的方向发展,该赛道也有望成为我国未来的黄金赛道之一。